无障碍辅助浏览工具条
加入收藏
设为首页
网站首页
动态要闻
信用建设
政务服务
政务公开
优化营商环境
政民互动
当前位置:
首页
>
政务公开
>
法定主动公开内容
>
部门文件
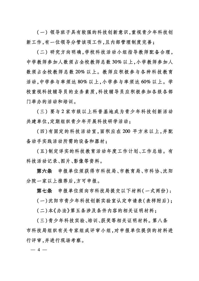
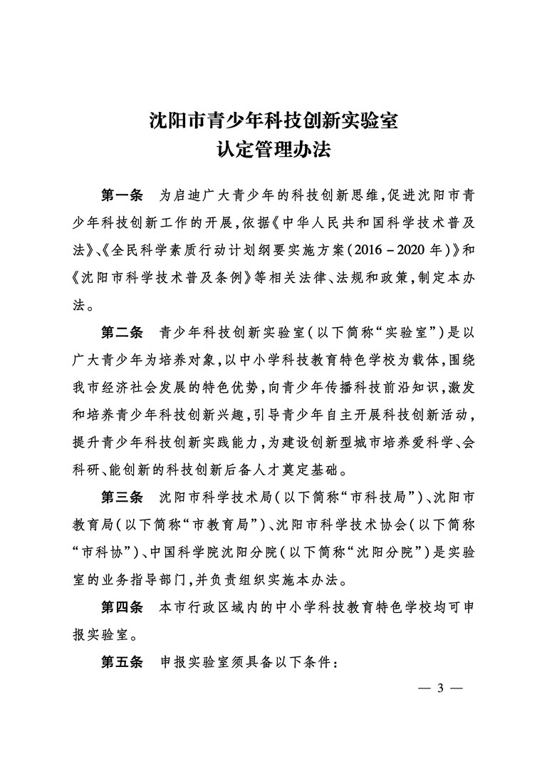
关于印发《沈阳市青少年科技创新实验室认定管理办法》的通知
发布日期:2019年03月07日 来源: 沈阳市科学技术局
文件链接:
《沈阳市青少年科技创新实验室认定管理办法》政策解读
文件链接:
图解:《沈阳市青少年科技创新实验室认定管理办法...